지난 포스팅에 이어, 시간에 의존하는 슈뢰딩거 방정식을 수치해적으로 풀어서 파동함수가 시간에 따라서 어떻게 변화하는지에 대해서 알아보겠습니다.
상자 속 입자 문제, 1차원 스케터링 문제 다음으로 학부 양자역학에서 많이 다루는 문제는 단조화 진동자(simple harmonic oscillator, 간단히 SHO 라고 하겠습니다) 문제 입니다. SHO의 해밀토니안은
$$H(p, x) = \frac{p^2}{2} + \frac{x^2}{2}$$
와 같이 간단히 주어지고, $x, p$에 대해서 2차식 입니다. 위에서는 운동량과 위치를 적당히 스케일링하여 귀찮은 물리 상수를 모두 1로 만들었습니다. SHO는 양자역학 두 학기 과정 1학기 중반쯤에 배우게 되는 주제인데요, SHO는 고전역학에서 뿐 아니라 양자역학에서도 가장 자주 접할 수 있는 주제 중에 하나로, 양자역학을 배웠다고 한다면 반드시 이 문제 쯤은 혼자서 풀 수 있고 이해를 해야 합니다. 그러나, 지난 포스팅에서도 언급한 바와 같이, 학부 수준에서는 주로 시간에 무관한 슈뢰딩거 방정식을 풀고, 고유상태-고유에너지를 구하는데 집중하기 때문에 SHO에서 일반적인 파동함수에 대해서 시간에 따른 변화는 다루지 않습니다. 이번 포스팅에서 다양한 방식으로 SHO에서의 시간에 따른 파동함수의 변화를 살펴보고 또한 시간에 의존하는 섭동(perturbation)이 가해졌을 때, 파동함수는 어떻게 결정되는지도 알아보도록 하겠습니다.
고유 함수 분해를 이용한 해석적인 표현
우선 해석적인 방식으로 문제를 어떻게 풀 수 있는지를 잠시 복습하도록 하겠습니다. SHO의 고유값과 고유 함수가 $E_n, \phi_n(x)$일 때, 초기 시간 $t = 0$에서의 파동함수가 $\psi(x, 0)$이라면, 임의의 시간 $t$에서 파동함수의 값은
$$\psi(x,t) = \sum_{n=0}^{\infty} c_n \phi_n(x) e^{-\frac{iE_n}{\hbar}t}$$
가 됩니다. 여기서 $c_n = \int \phi_n(x)^* \psi(x, 0)dx$로 $n$번째 상태에 대한 확률 진폭(probability amplitude)입니다. 임의의 $\psi(x, 0)$에 대해서 수치적인 방법을 활용하여 $c_n$만 구해낸다면, 임의의 $t$에서의 파동함수 $\psi(x,t)$를 구할 수 있습니다.
고유 함수가 아닌 파동 함수의 시간에 따른 변화
고유 함수의 경우, 시간에 따른 파동 함수의 변화는 단지 위상의 변화 밖에 없습니다. $\psi(x, 0) = \phi_n(x)$라고 한다면, $\psi(x,t) = e^{-\frac{iE_nt}{\hbar}}$가 됩니다. 따라서 고유 함수가 아닌 일반적인 파동 함수의 시간에 따른 변화를 살펴보겠습니다. 초기 파동함수를 $+x$ 방향으로 운동량을 갖고 있는 원점에 국한 돼 있는 파동 묶음(wave packet)으로 생각하겠습니다.
$$\psi(x, 0) = \frac{1}{\sqrt{2 \pi \sigma^2}} e^{-\frac{1}{2}\frac{x^2}{\sigma^2}} e ^{ik_0x}, k_0 \gt 0$$
입니다. 가우스 함수의 푸리에 변환은 역시 가우스 함수이기에, 이 초기 상태의 파동함수를 푸리에 변환하여 운동량 공간에서 표현해도 가우스 함수가 됩니다. 단 실공간에서의 표준편차 $\sigma_x$와 운동량 공간에서의 표준편차 $\sigma_p$는 $\sigma_x^2 \sigma_p^2 = 1$의 관계가 있습니다. 이 초기 파동함수에 대한 시간에 따른 변화를 구하면 결과는 아래 애니메이션과 같습니다.
위 시뮬레이션에서는 $\sigma_x = 2, k_0 = 5$ 값을 사용하였습니다. 파동함수는 시간이 지나도 파동 묶음의 형태를 유지하는데, 이는 자유 공간(혹은 최소, 최대 범위를 제한한 자유 공간 문제인 상자 속 입자 문제)에서 파동 묶음이 점점 퍼지는 것과는 다른 양상입니다. 자유 공간에서는 파동 묶음을 구성하고 있는 각 운동량 고유 함수가 초기 위치에서 멀리 펴저 나가지만, SHO문제에서는 포텐셜 에너지 때문에 파동이 멀리 퍼져 나가지 못 합니다. 파동 묶음의 초기 운동량의 평균값은 $5$이기 때문에 파동 묶음은 대략 $x = \pm 5$ 범위 내에서 움직이게 됩니다. 고전적인 입자로 생각한다면 역학적 에너지 보존 법칙에 따라서 입자가 점유 할 수 있는 범위가 제한 된 것의 양자역학적 버전이라고 생각할 수 있습니다. $x = \pm 5 $ 부근에서 파동 묶음의 공간 분산이 최소가 됩니다. 편의상 $x \pm 5$의 범위라고 했는데, 실제로 초기 파동함수는 $k \gt 5$ 이상의 운동량 성분도 갖고 있기 때문에, $x \pm 5$ 범위를 넘어서도 파동 함수의 값이 $0$이 아닙니다.

위 그림은 위 애니메이션의 스냅샷으로 앞에서 설명한 것을 확인할 수 있습니다. 파동 함수의 공간적인 분산이 최소가 될 때는 파동 함수가 $x \pm 5$ 근처에 있을 때 인데, 이 위치는 고전적인 운동을 생각하면 역학적 에너지 보존 법칙에 의해서 입자의 운동 방향이 바뀌는 지점입니다. SHO에서는 운동 방향이 바뀔 뿐 아니라 속도의 크기가 최소가 되는 지점이기도 합니다. 속도가 작다면, 단위 시간 간격 동안 입자가 이동하는 거리 즉 공간적인 분산이 작아집니다. 이 같은 고전역학적인 운동의 결과(성질)을 양자역학 SHO 문제에서도 똑같이 확인할 수 있습니다.
포텐셜이 있을 때와 없을 때를 비교하기 위해서 $x \in [-6, 6]$ 로 제한된 상자 속 입자 문제에서의 파동 함수의 시간에 따른 변화를 계산했습니다. 파동 함수의 초기 상태는 위와 동일한 값을 사용하였습니다.
앞에서 설명한 것과 같이 SHO에서는 초기 파동 묶음의 형태가 계속 유지 되지만, 상자 속 입자 문제에서는 조금만 시간이 지나면 파동 묶음의 형태를 잃어 버리고, 파동 함수는 전체 공간에 고르게 퍼지게 됩니다.
결맞은 상태(coherent state)
잠시 약간 다른 이야기를 하도록 하겠습니다. SHO 이야기를 하면 빠트릴 수 없는 주제는 결맞은 상태(coherent state)입니다. 학부 양자역학 시간에서는 결맞은 상태를 공부하지 않고 넘어가는 것이 일반적이며, 대학원이나 그 이상의 전공 수업에서 다양한 문맥에서 결맞은 상태에 대해서 다룹니다.
SHO를 다룰 때는 소멸, 생성 연산자를 정의하여 활용하는데, 소멸, 생성 연산자의 정의는
$$a = \frac{1}{\sqrt{2}}(x + ip), a^{\dagger} = \frac{1}{\sqrt{2}}(x - ip)$$
입니다. SHO문제를 대수적인 방식으로 풀때 소멸, 생성 연산자를 많이 활용 했을 테니, 소멸, 생성 연산자에 대한 설명은 생략합니다. 결맞은 상태는 소멸 연산자의 고유 상태입니다. 소멸, 생성 연산자는 Hermitian 행렬이 아니기 때문에 일반적으로 고유값은 복소수가 되며, 따라서 복소수 고유값 $\alpha$를 이용하여,
$$a |\alpha \rangle = \alpha |\alpha \rangle$$
와 같이 결맞은 상태 $| \alpha \rangle$을 정의 할 수 있습니다. 결맞은 상태에 대해서 공부하려면 시간이 걸리겠지만, 결맞은 상태의 성질 중, 이번 포스팅을 이해하는데 가장 중요한 성질은
$$\text{(1) }\langle x | \alpha \rangle = \psi_\alpha(x) = \frac{1}{\pi^{\frac{1}{4}}} e^{-\frac{1}{2}(x - x_\alpha)^2} = \phi_0(x - x_\alpha)$$
$$\text{(2) } \langle x \rangle_\alpha = \langle \alpha | x | \alpha \rangle = \sqrt{2} |\alpha| \cos(\theta), \text{where } \alpha = |\alpha|e^{i\theta}$$
$$\text{(3) } \langle (\Delta x)^2 \rangle \langle (\Delta x)^2 \rangle = \frac{\hbar^2}{4} \rightarrow \sigma_x \sigma_p = \frac{\hbar}{2}$$
$$\text{(4) } | \alpha \rangle = e^{-\frac{1}{2} |\alpha|^2} \sum_{n=0}^\infty \frac{\alpha^n}{\sqrt{n!}} | n \rangle$$
입니다. 성질 (1)은 결맞은 상태는 SHO의 바닥 상대의 고유 함수를 $x_\alpha = \langle \alpha |x| \alpha \rangle$만큼 이동 시킨 함수라는 것 입니다. 성질 (2)는 고유 값이 $\alpha$인 결맞은 상태의 기대값을 설명합니다. 만일 $\alpha$값이 실수인 경우, 결맞은 상태의 위치의 기대값은 $\alpha$의 $\sqrt{2}$배가 됩니다. 성질 (3)은 성질 (1)로 부터 바로 얻어지는데, 가우시안 함수가 하이젠베르크의 불확정성의 원리을 최소한으로 만족시키는 함수라는 것 입니다. 성질 (4)는 결맞은 상태가 SHO의 모든 상태의 선형결합으로 이루어져있다는 것 입니다. 물론 $n$이 매우 클 때, $\alpha^n \ll \sqrt{n!}$ 이기 때문에, 에너지(고유 값)이 매우 큰 고유 상태의 비율은 급격하게 줄어 듭니다. 중요한 것은 $\alpha$가 클 수록, 결맞은 상태 $| \alpha \rangle$을 기술하기 위한 에너지가 큰 SHO의 고유 상태 $| n\rangle$가 필요하다는 것 입니다. 이것은 성질 (2)로 부터도 어느 정도 유추가 가능한데, $|\alpha|$가 크면 $\psi_\alpha(x)$가 원점에서 벗어난 정도가 크고, 원점에서 크게 벗어난 파동 함수를 기술하기 위해서는 에너지 값이 큰 고유 상태가 필요합니다.

위 그래프는 성질 (1)을 설명하는 그래프 입니다. 하늘색 점선 그래프는 SHO의 바닥 상태 파동 함수 $\phi_0(x)$이고, 파란색 실선 그래프는 $|\alpha = \sqrt{2} \rangle$ 인 결맞은 상태를 나타냅니다. $\langle x |\alpha = \sqrt{2} \rangle = \psi_{\sqrt{2}}(x)$는 $\phi_0(x)$를 $+x$ 방향으로 $2$만큼 평행 이동 시킨 그래프 입니다.
결맞은 상태 $| \alpha \rangle$에서 $|\alpha| = 0$이면 $| \alpha \rangle$ 는 SHO의 바닥 상태이기 때문에 시간의 변화에 따라서 위상의 변화 밖에 없습니다. 따라서 우리의 관심사가 아니고, $|\alpha| \ne 0$인 결맞은 상태 $| \alpha \rangle$에 대해서 시간에 따른 파동 함수의 변화 $ \langle x| \alpha \rangle(t) = \psi_\alpha(x,t)$에 대해서 알아 보도록 하겠습니다. (결맞은 상태의 성질에 따라서 해석적인 방법으로 정확하게 $\psi_\alpha(x,t)$를 구할 수 있습니다. 이에 대한 설명은 결맞은 상태를 다루는 책이나 문서를 참고 하면 됩니다. 지난 포스팅에서 밝힌 바 있지만, 이번 연재 포스팅에서는 시간에 의존하는 슈뢰딩거 방정식을 수치적인 방법으로 바로 푸는 방법으로 시간에 따른 파동 함수의 변화를 구하고자 합니다. 보다 심도 있는 공부를 위해서는 해석적인 방법으로 구하는 방법도 공부할 필요가 있습니다)
결맞은 상태의 시간에 따른 변화
초기 상태가 결맞은 상태 $|\alpha \rangle $, 즉 $\psi(x, 0) = \psi_\alpha(x)$ 일 때, $\psi(x,t)$를 구해보도록 하겠습니다.
위 애니메이션은 $\alpha = \frac{1}{\sqrt{2}}, \frac{3}{\sqrt{2}}, \frac{5}{\sqrt{2}}, \frac{7}{\sqrt{2}}$에 대한 파동 함수의 시간에 따른 변화 입니다. 위 $\alpha$들에 대한 $x_\alpha = \langle \alpha | x | \alpha \rangle$는 각각 $1, 3, 5, 7$ 입니다. 즉, $\psi(x, 0) = \phi_0(x-1), \phi_0(x-3), \phi_0(x-5), \phi_0(x-7)$에 대한 $\psi(x, t)$ 입니다. 각 초기 조건에 대해서 $\psi(x, t)$는 $T = 4\pi$의 주기성을 갖게 되는데, 따라서 한 주기 동안의 시간에 따른 파동 함수의 변화를 시뮬레이션 하였습니다.

위 스냅샷은 $\alpha = \frac{1}{\sqrt{2}}$, 즉 $x_{\alpha} = 1$ 일때 파동 함수의 시간에 따른 변화를 보여주고 있습니다. 애니메이션과 위 스냅샷에서 볼 수 있는 파동 함수의 변화의 매우 중요한 특징은 $\psi(x,t)$의 실수부와 허수부는 지속적으로 개형이 바뀌지만, $|\psi(x,t)|^2$는 시간에 상관없이 초기의 가우스 함수의 상태를 유지한다는 것 입니다. 즉,
$$|\psi(x,t)|^2 = |\phi_0(x - \langle x \rangle(t))|^2$$
입니다. $\phi_0(x)$는 가우스 함수이고 따라서 $\phi_0(x)$가 최대값을 갖는 $x$점이 $x$의 기대값 $\langle x \rangle$와 같고 위와 같이 $\langle x \rangle(t)$를 써써 나타낼 수 있습니다. 구체적으로 $\langle x \rangle(t)$가 $t$에 대한 어떠한 함수인지는 추가적인 계산을 통해서 구해야 하지만, 어쨌든 중요한 사실은 $|\psi(x,t)|^2$는 $|\phi_0(x)|^2$의 $x$축으로의 평행이동으로 주어진 다는 것 입니다. 평행 이동의 정도는 $\langle x \rangle(t)$ 입니다.
앞서 언급한대로 $\psi(x,t)$는 $T = 4\pi$의 주기로 주기 운동을 합니다. $|\psi(x,t)|^2$를 고려하면 이 함수의 주기는 $2\pi$인데, $\psi(x,t)$는 $t = 2\pi$에서 위상이 바뀌어 $\psi(x,2\pi) = -\psi(x, 0)$이 되기 때문입니다.
시간에 따른 파동 함수의 중심의 이동 $\langle x \rangle(t)$을 해석적으로 구하면 $\langle x \rangle(t) = \cos (t)$가 됩니다. 해석적으로도 구할 수 있고, 위 시뮬레이션에서 각 $t$마다 $\langle x \rangle(t)$를 구해도 되는데, 그 결과는 역시나 $\langle x \rangle(t) = \cos (t) $와 같습니다. 고전적인 SHO문제에서 초기 위치와 속도가 $x(t=0) = 1, v(t=0) = 1$로 주어졌을 때, 시간에 따른 입자의 위치 $x_{\text{classical}}(t) = \cos(t)$가 되는 것과 동일한 결과를 얻습니다. 물론 고전적인 SHO에서는 $\cos(t)$는 입자의 위치를 의미하고, 양자역학적인 SHO에서 $\cos(t)$는 $x$의 기대값 $\langle x \rangle$을 의미 합니다. 양자역학에서 $\langle x \rangle$를 "입자의 위치"로 "해석"한다면, 양자역학의 결과와 고전역학의 결과과 동일해 집니다.
위에서 $\alpha = \frac{1}{\sqrt{2}}$라는 구체적인 경우에 대해서 설명한 결맞은 상태의 시간에 따른 변화의 성질은 임의의 $\alpha$에 대해서도 똑같이 성립합니다. 단 실수 $\alpha$에 대해서 $\psi_\alpha(x,0)$의 $x$의 기대값은 $\sqrt{2}\alpha$이기 때문에 위에서 $\cos(t) \rightarrow \sqrt{2} \alpha \cos(t)$로 바뀌게 됩니다. 결맞은 상태는 $\alpha$값에 상관 없이 주기가 $T = 4\pi$이며, $\langle x \rangle (t)$는 고전역학에서의 입자의 시간에 따른 위치와 같게 됩니다. 만일 $\alpha$가 큰 값이 된다면, $\langle x \rangle (t)$의 진폭 $2\sqrt{2}\alpha$ 는 파동 함수(혹은 이의 제곱인 확률 밀도 함수)가 공간상에서 퍼진 범위 $\Delta x$ 보다 훨씬 크기 때문에 ($2\sqrt{2}\alpha \gg \Delta x \approx 1$) 양자역학적인 파동 함수(혹은 확률 밀도 함수)를 디락 델타 함수 처럼 취급할 수 있습니다. 이 경우에는 고전역학적인 결과와 양자역학적인 결과가 "완전히 일치"하게 됩니다. $\alpha$가 매우 크다는 것은 앞에서 설명한 결맞은 상태의 성질 (4)에 따라 결맞은 상태의 에너지가 매우 크다는 것인데 (결맞은 상태의 기술에 필요한 SHO의 고유 상태의 $n$이 매우 큰 것과 동일), 이는 양자역학을 해석하는 많은 개념 중에서 대응 원리(Correspondence principle)에 해당 됩니다. 이러한 이유로 결맞은 상태를 "고전역학과 가장 가까운 상태" 라고 합니다.
시간에 의존 하는 섭동이 있는 경우의 파동 함수의 시간에 따른 변화
지금까지는 시간에 의존하지 않는 해밀토니안이 주어졌을 때, 파동 함수의 시간에 따른 변화를 다루었습니다. 사실, 이 경우를 갖고서는 진정한 의미에 시간에 의존하는 슈뢰딩거 방정식을 풀었다고는 볼 수 없습니다. 이번에는 진정으로 시간에 의존하는 섭동항을 해밀토니안에 추가하여 시간에 의존하는 슈뢰딩거 방정식을 수치적으로 풀어서 시간에 따라 파동 함수가 어떻게 바뀌는지를 알아 보도록 하겠습니다.
SHO 해밀토니안에 시간에 따라 변하는 포텐셜 $V_{\text{ext}}(x, t) = V_0 \cos (\omega t)$가 시간 $t = 0$에서 가해졌다고 하겠습니다. 즉 시스템의 해밀토니안은
$$H(x, p, t) = \frac{p^2}{2} + \frac{x^2}{2} + \Theta(t) V_0 \cos (\omega t)= H_0 + \Theta(t) V_0 \cos (\omega t)$$
가 됩니다. SHO의 해밀토니안을 편의상 $H_0$으로 쓰겠습니다. 여기서 $\Theta(t)$는 헤비사이드 스텝 함수로 $t \lt 0$ 일때 0, $t \gt 0$일 때 1의 값을 갖습니다. 예를들어 단조화 진동을 하는 입자가 전하 $Q$를 갖고 있는데, 외부에서 진동수가 $\omega$인 전자기파 쪼여졌다고 할 때, 입자와 전자기파의 상호작용은 $ \vec{p} \cdot \vec{E}$로 기술할 수 있습니다. 여기서 $\vec{p}$는 시스템의 전기 모멘트이고, $\vec{E}$는 단조화 진동을 하는 위치에서의 전기장입니다. 전하량 $Q$를 가지는 질점의 전기 모멘트는 $\vec{p} = Q\vec{x}$로 주어지고, 특정한 위치에서 전자기파의 전기장 성분의 시간에 따른 변화는 $\vec{E}_{0}\cos (\omega t)$로 주어집니다. 따라서 이 상호작용에 의한 포텐셜을 $Q \vec{x} \cdot \vec{E}_0 \cos (\omega t) = V_0 \cos (\omega t)$로 나타낼 수 있습니다.
학부 양자역학에서는 (그리고 대학원 수준에서 배우는 양자역학에서도) 시간에 의존 하는 해밀토니안을 직접 푸는 경우는 거의 없습니다. 왜냐하면 해석적인 방법으로 시간에 의존하는 슈뢰딩거 방정식의 해를 구하는 것은 매우 어렵기 때문입니다. 아주 간단한 시스템을 제외하고는 시간에 의존하는 해밀토니안이 주어졌을 때, 슈뢰딩거 방정식의 해를 찾는 것은 거의 불가능 합니다. 따라서 보통의 경우 해밀토니안에서 시간에 의존하는 항이 작다고 가정을 하고(위 해밀토니안에서는 $V_0$가 매우 작다고 가정을 하고), 섭동 이론을 통해서 파동 함수의 변화를 계산합니다. 이 과정에서 다양한 근사나 방법론이 도입되는데 Interaction Picture, Dyson Series, 페르미 골든 룰(Fermi golden rule)이 대표적인 예시입니다. 그러나 우리는 해석적인 해를 구하는 것이 아니라 수치적인 방법으로 해를 찾기 때문에, 시간에 의존하는 항이 작다거나 시간에 의존하는 항의 변화율이 느리다거나 하는 가정이 필요 없습니다.
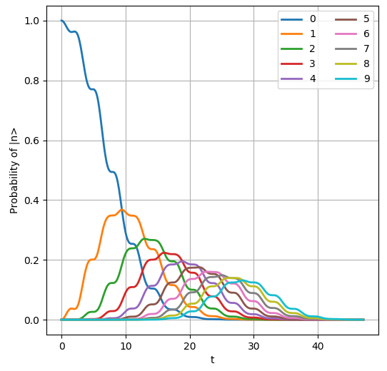
시스템의 초기 상태가 SHO의 바닥 상태로 주어졌을 때(바닥 상태는 $\alpha = 0$인 결맞은 상태입니다), 즉 $\psi(x,0) = \phi_0(x)$, 위 해밀토니안에 의한 파동 함수의 시간에 따른 변화 $\psi(x,t)$를 계산해 보도록 하겠습니다. 계산과 해석의 편의를 위해서 $\omega =1, V_0 = 0.3$로 두었습니다.
위 애니메이션은 $\psi(x, t)$를 보여줍니다. 위에서 살펴본 결맞은 상태의 시간에 따른 변화와 같이 $|\psi(x,t)|^2$의 개형은 SHO의 바닥 상태의 제곱의 개형와 동일 합니다. 즉 임의의 $t$에서 파동 함수는 결맞은 상태가 됩니다. 즉 특정한 $\langle x \rangle (t)$에 대해서
$$\psi(x,t) = \phi_0(x - \langle x \rangle (t))$$
가 됩니다. 그럼 이제 문제는 $\langle x \rangle (t)$를 계산하는 것인데, 이는 이미 앞에서 다룬 바가 있듯, $|\psi(x,t)|^2$가 최대값이 되는 $x$를 찾으면 됩니다. 그 결과는 아래 그래프와 같습니다.

$H_0$의 결맞은 상태의 주기는 $T = 4\pi$ 입니다. 시간에 의존하는 섭동의 주기는 $2\pi$로 섭동의 주기의 2배가 시스템(결맞은 상태)의 주기의 2배이기 때문에 공명이 생기게 되고, 따라서 $\langle x \rangle (t)$의 크기는 시간이 지남에 따라서 계속 커지게 됩니다. 앞에서 예시로 들었던 물리 시스템을 설명한다면 전자기파의 에너지가 전하를 갖고 진동하는 시스템에 전달 된 것 입니다.
앞에서 결맞은 상태는 "고전역학과 가장 가까운 상태"라고 했었습니다. 그렇다면 이 경우에는 얼마나 고전역학과 닮아 있는지를 확인하기 위해서 같은(같다고 할 수 있는) 초기 조건에서 고전적인 입자의 경로를 구해 보도록 하겠습니다. 고전적인 문제의 경우 $F = -x -V_0 \cos(t)$의 힘이 가해지는 것이며 초기 조건은 $x = 0, v = 0$으로 둘 수 있습니다. 고전역학의 문제를 풀어서 $x_{\text{classical}}(t)$를 구하고 이를 양자역학적인 $\langle x \rangle (t)$와 비교하면 결과는 아래 그래프와 같습니다.

두 값은 일치합니다. 즉, $x_{\text{classical}}(t) = \langle x \rangle (t)$ 가 됩니다! $H_0$에 의한 파동 함수의 시간적 변화에서 $x_{\text{classical}}(t) = \langle x \rangle (t)$이 얻어질 뿐 아니라, 외부 섭동이 있는 경우에도 $x_{\text{classical}}(t) = \langle x \rangle (t)$이 유지 됩니다. 이런 결과를 보면 결맞은 상태를 "고전역학과 가장 가까운 상태"라고 부르는 것이 과언이 아닌 것 같습니다.

위 그래프는 $\psi(x,t)$를 구성하고있는 SHO의 상태 $| n \rangle$의 확률 진폭의 제곱, 즉 $|\langle n | \psi(t) \rangle |^2 = |c_n|^2$, 을 나타낸 것 입니다. 초기 상태에서는 $|0\rangle$만 있었는데, 시간이 지나면서 $\langle x \rangle (t)$의 값이 커지게 되면서 $n \gt 0$의 $c_n$값이 커지게 됩니다. 각 시간 $t$에 대응 되는 결맞은 상태는 $\alpha = \sqrt{2}x_{\text{classical}}(t)$가 되고, 이때의 $c_n$은 결맞은 상태를 구성하는 SHO의 고유 상태의 선형 결합의 계수가 됩니다.
'물리학' 카테고리의 다른 글
| 중심력장 하에서 입자의 운동 (2) : 태양계 행성의 운동 시뮬레이션 + 파이썬 코드 (1) | 2023.05.17 |
|---|---|
| 여과percolation 이론을 컴퓨터를 이용하여 접근하기 (0) | 2023.05.11 |
| 시간에 따른 파동 함수의 변화 계산 하기 101 : 상자 속 입자 문제와 1차원 스케터링 문제 (0) | 2022.06.01 |
| 렌즈, 물방울에 의한 빛의 굴절 : 공간에 따라 굴절률이 변하는 상황에서 Eikonal 방정식 풀기 + 신기루 현상 설명 (0) | 2022.04.17 |
| 빛의 진행 경로와 페르마의 원리와 Eikonal(아이코널) 방정식 : 페르마의 원리로 부터 스넬의 법칙 유도와 수치해법으로 문제 풀기(파이썬 코드) (1) | 2022.04.16 |