헬름홀츠 방정식
헬름홀츠 방정식은
$$( \nabla^2 + k^2 )f(\vec{r}) = 0$$
인 편미분 방정식 입니다. 헬름홀츠 방정식은 주로 물리학의 응용에서 자주 나오곤 하는데요, 파동 방정식(wave equation) 혹은 열 방정식(heat equation)의 공간 변수가 만족해야 하는 편미분 방정식 입니다.
파동 방정식으로 부터 헬름흘츠 방정식이 나오는 과정을 유도할 때는 주로 변수분리법을 사용하는데요, 파동 방정식
$$\Big(\nabla^2 - \frac{1}{c^2} \frac{\partial ^2}{\partial t ^2}\Big) \psi(\vec{r}, t) = 0$$
에서 해 $\psi(\vec{r}, t)$를 공간 변수의 함수와 시간 변수의 함수의 곱으로 쓴다면, $\psi(\vec{r}, t) = f(\vec{r}) T(t)$가 되고, 이를 위 파동 방정식에 대입하면, 어렵지 않게
$$( \nabla^2 + k^2 )f(\vec{r}) = 0$$
$$\Big(\frac{d^2}{dt^2} + \omega ^2\Big)T(t) = 0, \omega = ck$$
을 얻을 수 있습니다. 공간 변수의 편미분 방정식이 헬름홀츠 방정식입니다. 시간 변수의 미분 방정식의 해는 매우 간단히,
$$T(t) = Ae^{i\omega t} + Be^{-i\omega t}$$
가 됩니다. 파동의 진동수는 $\omega$인데, $\omega$값은 공간 변수의 편미분 방정식으로 부터 얻어 집니다. 여기서 상수로 주어지는 $c$는 파동의 속도인데, 파동의 속도는 파동의 매질의 물리적 성질, 주변 조견(환경)에 의해 정해집니다. 오늘 주제와는 크게 상관이 없는 값이니 그냥 상수라고 생각하면 됩니다.
헬름홀츠 방정식을 풀기 위해서는 방정식이 만족해야 하는 경계조건(boundary condition)이 필요합니다. 경계 조건은 우리가 풀려고 하는 문제 마다 다르게 주어지기 때문에 일반적으로 가정하기가 어려운데, 많이 사용되는 경계 조건은 디리클레(Dirichlet) 경계조건 이라고 불리는 공간 변수가 정의된 공간의 경계의 함수값을 정의 하는 것 입니다.
가장 간단한 경우의 문제를 풀어 보자
가장 간단한 문제는 공간 차원이 1차원인 경우 입니다. 역시 가장 간단한 형태의 디리클레 경계조건을 적용하면, 우리가 풀어야 하는 문제는
$$입력 변수의 영역 : x \in [0, L]$$
$$미분 방정식 : \frac{d^2}{dx^2}f(x) + k^2f(x) = 0$$
$$경계 조건 : f(0) = 0, f(L) = 0$$
이 됩니다.
이 문제는 길이가 $L$인 줄의 양쪽 끝을 고정시켰을 때, 이 줄의 흔들림, 정확히는 공간 변수에 대해서만 관여하는 방정식이나 흔들림의 진폭에 대한 방정식이 됩니다. 바이올린이나 기타의 현을 튕겼을 때, 위치에 따라 현의 진폭은 정확히 위 방정식에 의해 결정 됩니다.
위 미분 방정식은 대학교 학부 전공 미분 방정식에 첫 부분에 나오는 미분 방정식으로 (물론 학부 전공 강의까지 갈 것도 없고, 일반 물리학의 단조화 진동자를 기술하는 부분에서 나오는 간단한 미분 방정식 입니다), 일반해는
$$f(x) = A\sin(kx) + B\cos(kx)$$
가 됩니다. 경계 조건을 적용하여 $A, B, k$값을 특정한 값으로 지정할 수 있는데, $k = \frac{\pi}{L}n$ (여기서 $n$은 양의 정수) 가 되어야 함을 쉽게 알 수 있습니다. (만일 이 과정이 잘 이해가 되지 않는다면, 이 글을 후반부를 읽는 것 보다 미분 방정식의 기초를 공부하는 편이 더 좋습니다) 경계 조건으로 부터 방정식의 $k$ 값이 일반적인 값이 아닌 특정한 값이 되어야 합니다. 이와 같이 특정한 $k$값을 고유 값이라고 하고, 이 고유값에 해당되는 해를 고유 해 (고유 함수) 라고 합니다. 좀 더 구체적으로는 우리의 문제 에서는 $k$는 파수(wave number)의 역할을 하고 있고, 아래에서 설명할 $\omega$는 진동수의 역할을 하고 있습니다. 그래서 $k_n$은 고유 파수, $\omega_n$은 고유 진동수라고 합니다.
위 미분 방정식은 선형 방정식이기 때문에 $A$값은 추가적인 정보(경계 조건)이 주어지지 않는다면 구할 수 없습니다. 편의상 그냥 $A$ = 1로 두도록 하겠습니다. 그래서 최종적인 해는
$$f(x) = \sin \Big(\frac{\pi n }{L} x \Big)$$
가 됩니다. 양의 정수라는 제한이 있는 $n$ 값 역시 현재 정보만으로는 결정 할 수 없습니다. 따라서, $\frac{\pi}{L}, \frac{\pi}{L}2, \frac{\pi}{L}3, ...$ 과 같이 $\frac{\pi}{L}$의 정수배가 된다면 위 미분 방정식과 경계조건을 만족하게 됩니다. $k$를 $k_n = \frac{\pi}{L}n$으로 놓을 수 있습니다.
$k$값을 구했으니, 파동의 진동수 (정확히는 각 진동수 $2\pi f$입니다), $\omega$를 구할 수 있는데,
$$w_n = ck_n = c\frac{\pi}{L}n$$
이 됩니다. 즉 이 문제의 고유 진동수는 $\frac{c\pi}{L}$의 양의 정수배가 됩니다.

위 방정식의 해를 그래프로 그리면 위와 같습니다. 실제로 팽팽하게 당겨진 줄을 튕기면 위와 같은 형태로 진동하는 것을 일상생활에서 쉽게 목격할 수 있습니다. 일상생활 모든 곳에서 교과서에서 배우는 물리현상을 볼 수 있는데, 파동과 관련된 물리현상을 보면, 뭔가 더 재미있고 신기합니다.
1차원은 너무 심심하니, 2차원 문제를 풀어보자
공간 차원을 하나 더 올려 보겠습니다. 그래서 이번에 풀어야할 문제는 아래와 같습니다.
$$입력 변수 (x,y)의 영역 : x \in [0, L_x], y \in [0, L_y], (x,y) \in R$$
$$경계 조건 : f(x,y) = 0, \text{if } (x,y) \in \partial R$$
여기서 $R$은 원점을 꼭지점으로 갖고, 가로, 세로의 길이가 각각 $L_x, L_y$인 직사각형의 영역을 $\partial R$는 이 $R$의 경계를 뜻 합니다. 즉 위 문제는 네모 모양의 북을 두드렸을 때, 북의 면이 진동하는 모습을 기술하는 방정식이라고 할 수 있습니다. 보통의 경우 북은 원형이지만, 원형의 북 문제를 풀기위해서는 극좌표계를 도입하고, 극좌표계에서 헬름홀츠 방정식이 어떻게 되는지를 구해야 하기 때문에 조금 귀찮고 어렵습니다. 이 포스팅에서는 그것이 목적이 아니기 때문에, 설명하기 쉽고 계산하기 쉬운 직사각형 영역을 정의역으로 하겠습니다.
위 2차원 헬름홀츠 방정식은 $x$와 $y$ 변수의 변수 분리로 쉽게 풀 수 있습니다. $f(x,y) = X(x)\cdot Y(y)$라 할 때, $X(x), Y(y)$가 만족 시켜야 하는 방정식은 위에서 알아본 1차원 헬름홀츠 방정식과 같고, $k^2$값은 $k^2 = k_x^2 + k_y^2$으로 주어집니다. 즉,
$$\frac{d^2}{dx^2} X(x) + k_x^2 X(x)$$
$$\frac{d^2}{dy^2} Y(y) + k_y^2 Y(y)$$
$$k^2= k_x^2 + k_y^2$$
입니다. 위에서 이미 이 방정식을 풀었으니, 방정식의 해는
$$X(x) = \sin \Big(\frac{\pi n_x}{L_x}x \Big)$$
$$Y(y) = \sin \Big(\frac{\pi n_y}{L_y}y \Big)$$
$$k_{nx,ny} = \sqrt{ \frac{\pi^2 n_x^2}{L_x^2} + \frac{\pi^2 n_y^2}{L_y^2} }$$
$$\omega_{nx, ny} = c\sqrt{ \frac{\pi^2 n_x^2}{L_x^2} + \frac{\pi^2 n_y^2}{L_y^2} } $$
가 됩니다. 공간 차원이 2차원이기 때문에 $(n_x, n_y)$와 같이 해를 정해주는 양의 정수는 2개가 됩니다.

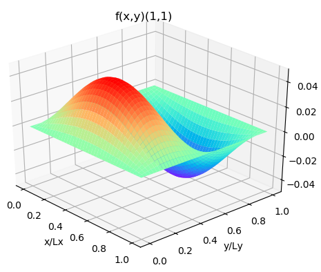
위 그래프는 $(n_x, n_y) = (1,1)$ 인 경우의 $f(x,y)_{1, 1}$의 그래프 입니다. 파란색이 0, 붉은색이 1값을 나타냅니다. 중앙이 불룩하게 솟아 있고, 경계면은 경계조건 때문에 0의 값을 갖습니다.

3차원 그래프를 그리면 더 보기 쉽습니다. 원형의 북이 아니라 사각형의 북이라서 약간 이상한 느낌이 있긴 하지만, 가장 기본모드인 $(n_x, n_y) = (1,1)$ 모드는 정성적으로 보면 원형의 경우와 같습니다. 원형의 북을 조금식 구겨서 직사각형 모양의 북을 만든다면 기본 모드의 진동은 위 그래프와 같은 것 입니다.

위 그래프는 $(n_x, n_y) = (2,1)$ 인 경우의 $f(x,y)_{2, 1}$의 그래프 입니다. x축 방향으로는 2개, y축 방향으로는 1개의 덩어리(?) 모양이 나타납니다. 3차원으로 그리면 아래와 같습니다.

$\sin(\frac{\pi n}{L}x)$을 그려보면 알 수 있는데, 이 그래프의 노드(함수값이 0이 되는 지점)의 갯수는, 각 경계를 제외하면 $n-1$개가 됩니다. 따라서 위 $f(x,y)_{2,1}$그래프의 노드(라인)은 $x=\frac{L}{2}$에서 하나가 생긴 것 입니다.
해의 수식이 매우 간단하기 때문에 해의 형태를 예상하는 것은 그리 어렵지 않은데요, 하나만 더 그려 보도록 하겠습니다.

위 그래프는 $(n_x, n_y) = (4,2)$ 인 경우의 $f(x,y)_{4,2}$의 그래프 입니다. x축 방향으로는 4개의 덩어리가 생기고, y축 방향으로는 2개의 덩어리가 생깁니다. 노드 라인의 갯수는 x축 방향으로는 $4-1 = 3$개, y축 방향으로는 $2-1=1$개 입니다.
고유 진동수의 분포는 어떻게 되는가?
해의 모드 $(n_x, n_y)$에 따라 진동수 $\omega$는 $\omega_{nx, ny} = c\sqrt{ \frac{\pi^2 n_x^2}{L_x^2} + \frac{\pi^2 n_y^2}{L_y^2} } $와 같이 주어지는데요, $L_x, L_y$값에 따라서 다르게 주어집니다. 보통의 경우 진동수 값이 낮은 순서 부터 $(n_x, n_y)$ 조합(모드)를 구하곤 하는데 $L_x, L_y$값에 따라서 순서가 달라 질 수 있습니다.
만일 가장 간단한 경우인 $L_x = L_y = L$인 경우에는 $\omega(n_x, n_y) \propto \sqrt{n_x^2 + n_y^2}$가 되고, 진동수가 낮은 $(n_x, n_y)$ 모드 순서대로 쓰면 ($\omega$기호는 생략),
$$(1,1) < (1,2) = (2,1) < (2,2) < (1,3) = (3,1) < (2,3) = (3,2) < ...$$
와 같습니다. 이때 $\omega$값을 오름 차순으로 쓰면, (단위는 $\frac{c\pi}{L}$)
$$\sqrt{2}, \sqrt{5}, \sqrt{8}, \sqrt{10}, \sqrt{13}, \sqrt{17}, \sqrt{18}, \sqrt{20}, ... $$
와 같습니다.
개별 고유 진동수를 구하는 것도 당연히 중요하지만, 문제에서 얻을 수 있는 고유 진동수의 분포를 아는 것 역시 중요한 문제 입니다. 특히 물리쪽으로의 응용에서 중요한데, 이걸 다 설명하려면 너무 분량이 길어 질 것 같아 생략 합니다. 어쨌든, 개별 고유 진동수를 구하는 것 이상으로, 전체 고유 진동수의 분포라든가 고유 진동수의 극한이 어떤 값을 갖는지를 구하는 것은 중요합니다. 특정 진동수 $\omega$ 보다 작은 고유 진동수의 갯수를 $N(\omega)$로 정의 하겠습니다.
$$N(\omega) = n\Big(\{ \omega(n_x, n_y) | \omega >\omega(n_x, n_y), n_x, n_y = 1, 2, 3, ... \} \Big)$$
이때, $N(\omega)$는 어떤 개형의 함수가 될까요? 실제로 한 번 구해 보도록 하겠습니다.

위 그래프는 $L_x = L_y = L$ 인 경우의 $N(\omega)$를 그린 것 입니다. 편의상 $\omega$는 $\frac{c\pi}{L}$의 단위로 정규화(normalization)시켰습니다. 최소의 고유 진동수는 $\sqrt{2}$이기 때문에, $\omega < \sqrt{2}$ 영역에서는 $N=0$이 되고, 그 이후 부터 $N>0$이 됩니다. $\omega$값이 고유 진동수보다 커질 때, $N(\omega)$값이 커지게 됩니다. $N(\omega)$는 그 정의상 증가 함수이며, $\omega(n_x, n_y)$값에서 불연속이 됩니다. 전체 개형을 보면 $N(\omega)$는 $\omega^2$에 비례하여 증가하는 것 처럼 보입니다. $\omega$가 매우 커질 때, $N(\omega)$가 $\omega ^2$에 비례하여 커진다는 것을 수학적으로 증명할 수 있습니다. 이를 증명한 수학자 헤르만 바일(Hermann Weyl)의 이름을 따, 바일의 법칙(Weyl law)라고 합니다.
더 재미난 이야기는 다음 포스팅에서 이어 집니다.
다양한 조건에서 헬름홀츠 방정식의 해를 구하는것, 고유 진동수와 고유 함수의 변화 등은 수학 뿐 아니라 물리학의 응용에서도 매우 중요한 주제입니다. 다음 포스팅 부터 하나 하나 공부해 보도록 하겠습니다.
'수학' 카테고리의 다른 글
| 주성분분석(PCA : Principal Component Analysis) (1) - 분포의 특성을 가장 뚜렷하게 표현하는 좌표 축의 방향 (8) | 2021.08.28 |
|---|---|
| 유한요소법(Finite Element Method)으로 미분 방정식(헬름홀츠 방정식) 풀기 (0) | 2021.08.19 |
| 메트로폴리스-헤이스팅스 알고리듬을 활용한 분포 생성 및 이를 이용한 몬테 카를로 적분 (0) | 2021.08.15 |
| 파이썬을 이용한 몬테 카를로 적분(Monte Carlo Integration) 구현 (2) | 2021.08.14 |
| 몬테 카를로 시뮬레이션(Monte Carlo Simulation) 의 이해 : 원주율값 구하기 (+파이썬 시뮬레이션 코드) (6) | 2021.08.12 |